-
[TIL]2024-04-17 GitHubTIL 2024. 4. 17. 22:34
그동안 팀원분들과 작업을 했지만 깃허브 사용방법을 몰라서 일일히 합쳤었습니다.
오늘 드디어! 깃허브 특강을 들었고 사실 아직 완벽하게 이해하지 못했지만 까먹지않고 잘 기억하기 위해 정리해보려 합니다.
깃허브에 대한 필요성
깃허브를 사용하지 않을 때(마치 저희 팀처럼) 작업물을 공유하게 되면 몇가지 문제점이 생길 수 있습니다.
1. 작업물을 일일히 팀원 모두에게 공유해야한다.
2. 전달자가 작업물 일부를 빠트리거나 받은 사람이 적용을 잘 못할수도 있다.
3. 팀원 모두가 기능을 구현하고 한번에 합쳐야할 때 -> 퇴사해라

원격 저장소에 참여하는 방법
초대를 받으면 깃허브 오른쪽 위 상담 프로필에 알람이 뜬다고 하셨지만 이상하게 저희조는 저장소에 초대가 깃허브에서 안뜨고 gmail로만 왔습니다.
GitHubDesktop을 열때 화면



Current respositiory를 열면 Add가 있습니다. 만약 기존에 있는 repository에 참여할 생각이면 Cloner repository를 눌러 저장소를 선택하고 local repository로 쓸 폴더를 설정합니다.
이렇게 하면 해당 저장소를 사용할 수 있게 세팅을 다 했습니다.
깃허브 용어 정리
Commit: Local repository에 파일을 추가하거나 수정해서 history에 올립니다.
History: 해당하는 Branch 의 commit, push, revert 등 내역을 확인 할 수있습니다.
Push: commit한 파일을 원격저장소로 보내는 작업을 합니다.
Pull: 원격 저장소에서 로컬폴더로 다운받습니다.
Branch: 원격저장소의 서브 저장소? 같은 저장소입니다.
Merge: Branch에서 Branch로 파일을 옮기거나 받습니다.
Amend: commit한 파일 수정
Revert: commit 취소 (Push한것을 History에서 Revert하고 다시 Push하면 지워지는 것 같습니다.)
등.gitignore
파일을 저장소에 올릴때 특정 파일을 무시하고 올려주는 기능입니다.
Unity의 경우 Assets, Package, ProjectSetting 만 보내도 프로젝트를 공유할 수 있습니다.
.gitignore을 Unity로 설정할경우 앞서 말한 3가지 파일만 알아서 올려주므로 용량문제와 쓸모없는 파일의 충돌을 되도록이면 피하기 위해 저장소를 생성할때 꼭 Unity를 선택해서 만들어야합니다.
Conflict
깃허브에서 오류가 뜰 때 확인해야 할 점이 있습니다.
먼저 같은 라인에 다른 코드가 적혀있다면 오류가 납니다.
비슷하게 같은 씬에서 오브젝트의 위치가 달라져도 오류가 난다고 합니다.
이런 일들을 방지하기 위해
깃허브를 사용할 때 주의해야 할 점
1. 한번에 main Branch에 올리지 않고 하위 Branch에 먼저 올려서 확인 할 것
2. 하나의 파일을 여러 명이 동시에 작업하지 말 것
3. 가능하면 확실하게 역할 분담을 할 것 (Scene 포함)
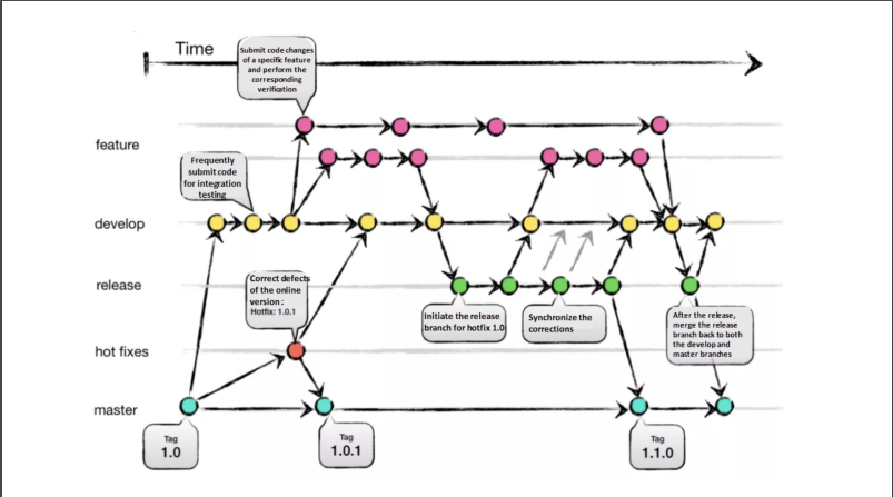
깃플로우 전략


효과적으로 깃 허브를 사용하기 위한 방법
대충 어떤식으로 Branch를 사용해라 이지만 아직 사용 경험이 적어서 완벽하게 이해하지는 못했습니다.
Git Convention
사용할때 어떤 용도로 누가 commit을 하고 push를 했는지 알아보기 쉽게 코드의 변수명을 정하는 듯이 이름을 정해 Commit을 하는 규칙을 말합니다.

이중 Summary 다시한번 강의를 보면서 중요하다 생각하다고 생각하는 위주로 정했습니다.
이해하느라 만져보기만하고 아직 팀 프로젝트를 합쳐보지 않았는데 엄청나게 버그날까봐 두렸습니다...
그래도 오류를 겪어보는 만큼 잘 이해하게 되겠죠.. 열심히 해보겠습니다!
'TIL' 카테고리의 다른 글
[TIL]C#문법 2 (0) 2024.04.23 [TIL]C#문법1주차(수정중) (0) 2024.04.23 [TIL] 2024-04-18 협업툴 사용 (0) 2024.04.18 [TIL]2024-04-16 (0) 2024.04.16 [TIL]2024-04-15 (0) 2024.04.15